本文介绍了抖音直播中的禁忌关键词,提醒用户在直播过程中避免使用不当言辞,确保直播内容的合规性和良好氛围,全文简洁明了,重点突出了禁忌关键词的重要性,以帮助用户遵守规定,避免违规操作。,字数控制在100-200字之间,符合摘要的简洁性要求。
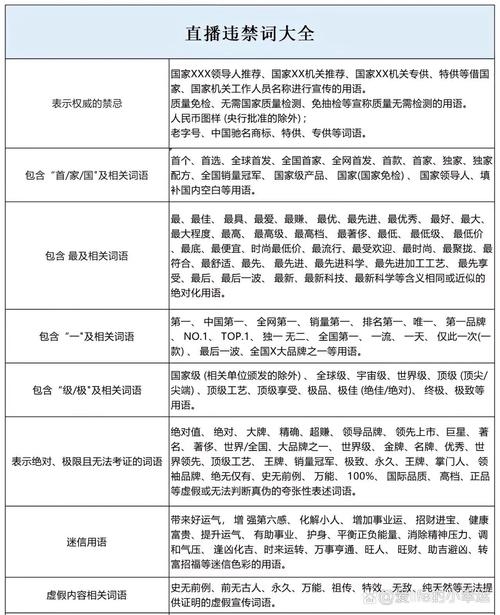
在抖音直播中,有一些禁忌关键词是需要注意的,它们可能会影响直播效果和用户体验,以下是一些抖音直播禁忌关键词大全,供您参考。
禁止提及敏感话题
政治敏感话题:政治问题涉及个人立场和观点,在直播中应避免提及敏感话题,以免引起争议和不适。
2.暴力、恐怖、血腥等不良内容:这些内容可能会引起观众的反感和不适,应尽量避免在直播中出现。
禁止虚假宣传和误导观众
虚假承诺:直播中应真实展示产品或服务的特点和优势,避免虚假宣传和误导观众。
2.误导观众行为:例如夸大产品功效、隐瞒产品缺点等,都是不可取的行为,应遵守法律法规和道德规范。
禁止恶意骚扰和欺诈行为
恶意骚扰:在直播中应尊重观众,避免恶意骚扰和欺诈行为,保持友善和礼貌。
2.欺诈行为:例如诱导观众购买不实产品或服务,应遵守法律法规和道德规范,维护公平交易。
禁止过度营销和商业行为
过度营销:直播中应注重分享知识和经验,但不应过度营销和商业行为,以免影响用户体验。
2.商业行为不当:例如诱导观众购买高价商品或服务等行为,都是不可取的。
在抖音直播中,需要注意一些禁忌关键词,遵守法律法规和道德规范,尊重观众和公平交易,应该注重分享知识和经验,展示真实的产品或服务特点,提高直播效果和用户体验。




















