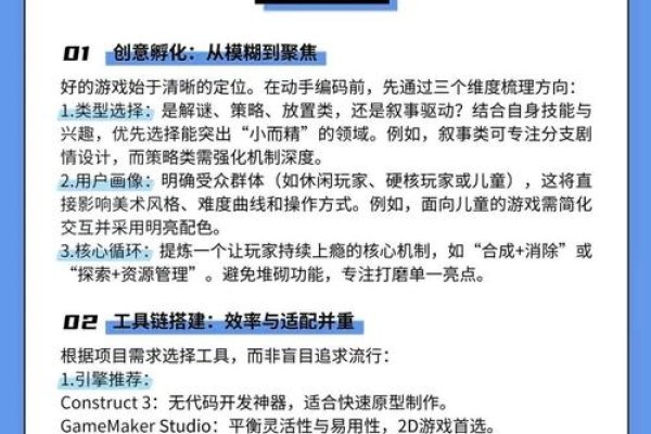
网页游戏开发,挑战与机遇并存网页游戏开发面临挑战与机遇并存的情况,随着网络技术的不断发展,网页游戏成为游戏行业的重要组成部分,开发过程中需克服技术难题,但同时也孕育着巨大的市场潜力与创新空赞(0)hongdiyaadmin2026-03-06建站 阅读(104)去评论